日治時期
廢龍山寺名,開真宗本願寺分寺

佛教自中國東傳日本至明清已千年,因不同之語言文化及宗教習俗,早自演化出不同於中華佛教之宗派。日本佛教派僧人擔任從軍佈教使來台,除為日本軍人提供宗教服務外,亦具有對台灣民間推廣日本文化宗教信仰之目的。

日本佛教並不將台灣民間原有之佛教信仰視為同教,而視為未開化之舊社會陋教,更挾殖民統治威權,欲以日本佛教宗派取代之。

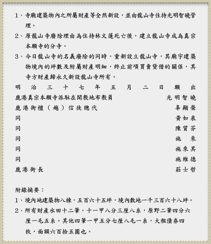
明治三十六年(一九○三)八月,龍山寺第十二代住持林文蓮逝世,林文蓮臨終前將寺印、僧印、田契託付光明智曉,在向阿彌陀佛畫像合掌念佛十餘聲後,瞑目圓寂,享年四十二歲,為鹿港龍山寺之末代住持。

明治三十七年(一九○四)四月十二日,日本真宗本願寺承認鹿港龍山寺為本願寺的分寺,並廢除原龍山寺之名,同年八月九日獲得台灣總督兒玉源太郎發給許可證明。

至此,鹿港龍山寺正式遭廢,連同奉祀主神觀音菩薩等神像皆被移除,變為奉祀阿彌陀佛的日本真宗本願寺分寺,寺方的財產也一併被侵奪移轉,改由日本光明智曉教師兼任龍山寺住持來管理。

鹿港龍山寺網站由鹿港龍山寺管理委員會所有,非經許可,禁止改作、抄襲,並用於商業用途。
Copyright © 2011 Lukang Lung-shan Temple All rights reserved.  │ 網站政策  │ 交通指南 │ 
龍山寺服務電話: (04)777-2472  維護單位: 維克創意設計有限公司 電話: (02)2321-2277